看完各地高考作文,看看澳洲高考VCE中文作文,脑洞更大?


2021年的高考终于落下了帷幕,
但是高考的热度尚未过去。
每年只要作文题一公布,
网络上就会出现热烈的讨论和形形色色的范文。
不过,语文作文考试可不是只有在中国高考才出现哦!
今天小编就来给大家普及一下澳洲高考VCE中的中文作文,看看它们的差异。
首先,澳洲维州VCE高考也有中文科目可供选择!
选择之后,VCE中文和常见的英文、数学、物化生等一样,处于6门之1的地位!
还有超多额外加分呢!
所以也是很多华人考VCE的必选项目
VCE中文也有写作这一项内容。
不过,澳洲的中文不同于国内,由于中文在澳洲属于外语,学生的中文背景和来澳洲的时间有所不同,所以中文学习在澳洲被划分为三个等级:
1、VCE中文第一语言
满足条件:国内学习超过7年
2、VCE中文第二语言高级
满足条件:国内学习不足7年
3、VCE中文第二语言
(也就是将中文作为纯粹的外语来学习)
满足条件:澳洲出生/国内居住不满3年
那么,和国内高考作文相比,澳洲VCE中文作文的难度如何?其中,每个等级的作文题目难度有哪些区别呢?
全国甲卷的题目是:
中国共产党走过百年历程。在党团结带领人民进行的伟大斗争中孕育的革命文化和社会主义先进文化,已经深深融入我们的血脉和灵魂。我们过的节日如【五四”【七一”【八一”【十一”,我们唱的歌曲如《义勇军进行曲》《没有共产党就没有新中国》,我们读的作品如《为人民服务》《沁园春·雪》《荷花淀》《红岩》,我们景仰的革命烈士如李大钊、夏明翰、方志敏、杨靖宇,我们学习的榜样如雷锋、焦裕禄、钱学森、黄大年,等等,都给予我们精神的滋养和激励。我们心中有阳光,我们脚下有力量。我们的未来将融汇于中华民族伟大复兴的新征程,我们处在一个大有可为的时代……请结合材料,以【可为与有为”为主题,写一篇文章。
要求:选准角度,确定立意,明确文体,自拟标题;不要套作,不得抄袭;不得泄露个人信息;不少于800字。
全国乙卷的题目是:
阅读下面的材料,根据要求写作。
古人常以比喻说明对理想的追求,涉及基础、方法、路径、目标及其关系等。如汉代扬雄就曾以射箭为喻,他说:【修身以为弓,矫思以为矢,立义以为的,奠而后发,发必中矣。”大意是,只要不断加强修养,端正思想,并将【义”作为确定的目标,再付诸行动,就能实现理想。
上述材料能给追求理想的当代青年以启示,请结合你对自身发展的思考写一篇文章。
要求:选准角度,确定立意,明确文体,自拟标题;不要套作,不得抄袭;不得泄露个人信息;不少于800字。
大家是不是已经有什么巧妙构思了呢?
那么澳洲的VCE中文作文有哪些题目呢?

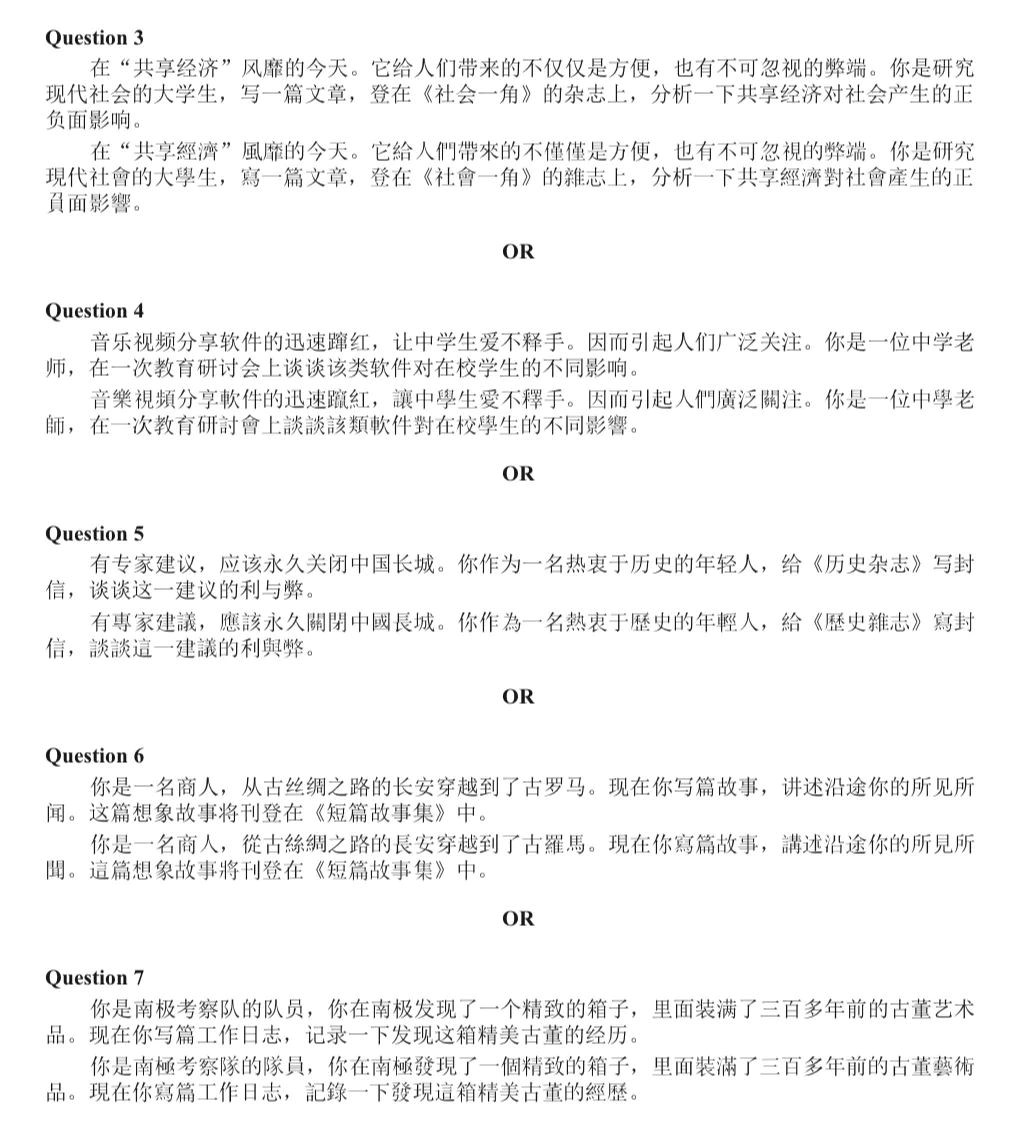
第一语言
2020年


2019年

2018年(节选)

2020年



2019年


第二语言(节选)
2020年


2019年


看完上面的作文题
大家有什么想法呢?

澳洲VCE中文作文——
1.文体和题目选择更丰富
与国内的选项单一的高考题不同,澳洲的VCE中文作文会提供给学生4- 5个题目供考生选择,文体更丰富,包括议论文、记叙文、想象文等等,这样使得孩子们能够挑选自己最有话说、最有把握的题目,还是非常人性化的!
2. 很多题目脑洞大开
很多题目都给了学生发挥创造力的空间,比如2020年VCE中文第一语言考试的第六题:
想象你是一只聪明的海豚,在海里生活的岁月里,经历了许多离奇的事情。现在你把自己最有趣的一次经历写出来,发表在《校报》上。
学生需要想象自己是一只海豚来进行写作,是不是想想就觉得很有趣呢?
3. 题目更贴近生活
与国内要求引经据典,发表深层次的议论不同,澳洲的VCE中文作文有许多生活化的题目。比如2020年第二语言高级的第六题:
室内攀岩活动在墨尔本很流行,你最近去了一家新开的室内攀岩中心体验了攀岩。给你的学校杂志写篇报告,向你校的同学介绍这家室内攀岩中心。
这道题对于了解攀岩活动的同学来说,一定很得心应手吧!没有攀岩过的同学,不选这题即可!非常人性化
4. 字数要求较低
国内高考作文要求是雷打不动的800字,而澳洲VCE中文作文的字数可就要少很多。
VCE中文第二语言组的同学只要写300-350字即可,而VCE中文第一语言的字数要求也只是400—450字左右。是不是瞬间有点羡慕呢?
国内高考作文题,对考生的文学素养、题意理解、语言能力等要求更高。
不过,到底哪个更难,哪个要求【脑洞更大”,还是仁者见仁,智者见智了。
相信大家通过成体系的学习和充分的练习之后,都能取得理想的成绩!

这次的作文题分享就到这里啦!
希望广大学子都能考出佳绩,
进入心仪的大学,
开始新的旅程~

有任何关于澳洲高考的问题
欢迎联系我们哟~
添加龙老师
预约私人定制VCE中文在线试听
获取私人定制学习计划

公众号:吟领海外

